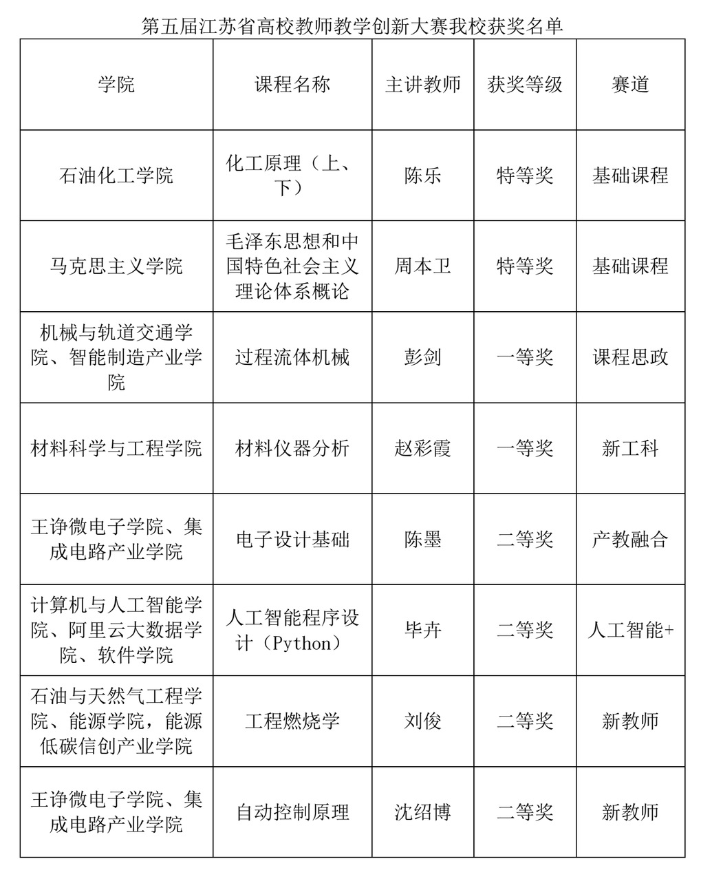
日前,由江苏省教育厅指导,江苏省高等教育学会主办,江苏大学、北京世纪超星信息技术发展有限责任公司(江苏)、全国高校教师网络培训中心南京分中心共同承办了第五届江苏省高校教师教学创新大赛暨第五届全国高校教师教学创新大赛选拔赛。全省共有79所本科高校610项作品参赛,317项作品获得奖项。我校获得特等奖2项、一等奖2项、二等奖4项及优秀组织奖,创下我校在该项高水平教学赛事中的历史最佳成绩。
学校高度重视本次比赛,积极部署、广泛动员,2024年11月启动校赛,共80个教师(团队)参加,覆盖面创新高。教务处、产教融合教育办公室、教师发展中心精心筹备了9期训练营,邀请校内外专家对参赛教师进行辅导和演练。校党委书记徐守坤,副校长李忠玉,教务处、产教融合教育办公室、教师发展中心负责人,相关学院院长全程参与,为教师取得优异成绩提供了有力的支持和保障。
本次参赛教师团队取得佳绩,既是教师们潜心教书育人、积极投入教学研究的体现;也是学校一直以来重视教师教学能力建设,持续推进教育教学改革,提高教师教学创新能力的成果。学校将以此为契机,始终坚持“以赛促教、以赛促改、以赛促创、以赛促发展”的工作机制,充分发挥大赛的示范引领作用,聚焦教学创新,全面推进思政课程与课程思政同向同行,深化基层教学组织建设,建设高素质教师队伍,持续提高教育教学水平和人才培养质量。

从左至右依次为:赵彩霞、陈乐、周本卫、彭剑
